Many power woodworking tools such as saws and sanders have a provision for connecting a vacuum cleaner hose to suck up the dust and debris produced by their operation. The problem is of course that the vacuum cleaner must be switched on when the tool is switched on and as the operator’s attention must be directed towards the work in hand especially when a blade with large teeth is spinning only inches from his fingers, there is often little incentive to look away to locate the vacuum cleaner switch. This unit was designed to fulfill this function by automatically switching on the vacuum cleaner when the power tool is switched on.
In this circuit, current flow is sensed using a reed relay which is not only cheap but provides a positive indication that current is flowing and dissipates very little power. Reed switches are often used in burglar alarms where they sense the magnetic field from a small magnet but
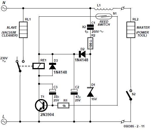
it is also possible to produce a magnetic field by winding a coil around the reed switch and passing a current through this. The circuit diagram shows a simple mains slave switch based on this idea. The coil may be wound directly onto the reed switch using insulated single core hook-up wire or enamelled copper wire of sufficient gauge to carry the current drawn by the power tool (or master appliance). In practice this should be as thick as possible to cater for any power appliance while still enabling a sufficient number of turns to be accommodated to produce the required magnetic field which will depend on the reed switch and is therefore best determined by experiment. As a guide, a one-inch reed switch with 40 turns reliably switched on with the current flowing through a 150-watt lamp (approx. 625 mA) but larger reeds may require more turns. If the master appliance draws less current (which is unlikely with power tools) more turns will be required. The reed switch is used to switch on transistor
T1 which in turn switches the relay RE1 and powers the slave appliance.
Since reed switches have a low mechanical inertia, they have little difficulty in following the fluctuations of the magnetic field due to the alternating current in the coil and this means that they will switch on and off at 100 Hz. C3 is therefore fitted to slow down the transistor response and keep the relay energized during the mains zero crossings when the current drawn by the appliance falls to zero and the reed switch opens. C1 drops the mains voltage to about 15 V (determined by zener diode D1) and this is rectified and smoothed by D2 and C2 to provide a d.c. supply for the circuit. The relay contacts should be rated to switch the intended appliance (vacuum cleaner) and the coil should have a minimum coil resistance of 400 Ω as the simple d.c. supply can only provide a limited current. C1 drops virtually the full mains voltage and should therefore be a n X2-class component with a voltage rating of at least 250V a.c.
Author: Bart Trepak
(Elektor Electronics Magazine – 2006)
![]() | * Download this article. |
Labels
- * Elektor 2005 (9)
- * Elektor 2006 (72)
- Adapters (1)
- ADC / DAC (1)
- AM / FM (2)
- Amplifiers (3)
- Antennae (2)
- Articles List (1)
- Audio (1)
- Automatic (2)
- Batteries (3)
- Bluetooth (1)
- Breakers / Contacts (1)
- Buzzers / Sirens (1)
- Clocks / Timers (2)
- Computer (2)
- Converters (2)
- Coolers / Fans (1)
- Counters (1)
- Datasheets (7)
- E-blocks (1)
- Energy (2)
- Flash / Light (8)
- Frequency (1)
- Fuse (1)
- Generators (2)
- High-voltage (1)
- Indicators (2)
- Infrared (IR) (4)
- LCDs (1)
- LEDs (7)
- Magazines (1)
- Meters (5)
- Microcontroller (9)
- Mobile Phone (1)
- Motors (1)
- OPAMP (3)
- PCB (1)
- Photosensors (1)
- Power Supply (2)
- Preamplifiers (1)
- Programming (3)
- Radio (1)
- Rectifiers (1)
- Regulators (1)
- Relays / Switches (10)
- Remote Control (7)
- RS232 (3)
- Security (4)
- Sensors (2)
- Servo (2)
- Simulators (1)
- Small Circuits (46)
- Telephones (2)
- TENS (1)
- Testers (3)
- Timebase (1)
- Tools (1)
- Transmitters (1)
- Trigger (1)
- USB (2)



0 comments: